欢迎访问盐城标耐阀门制造有限公司网站!
语言选择: ∷ 

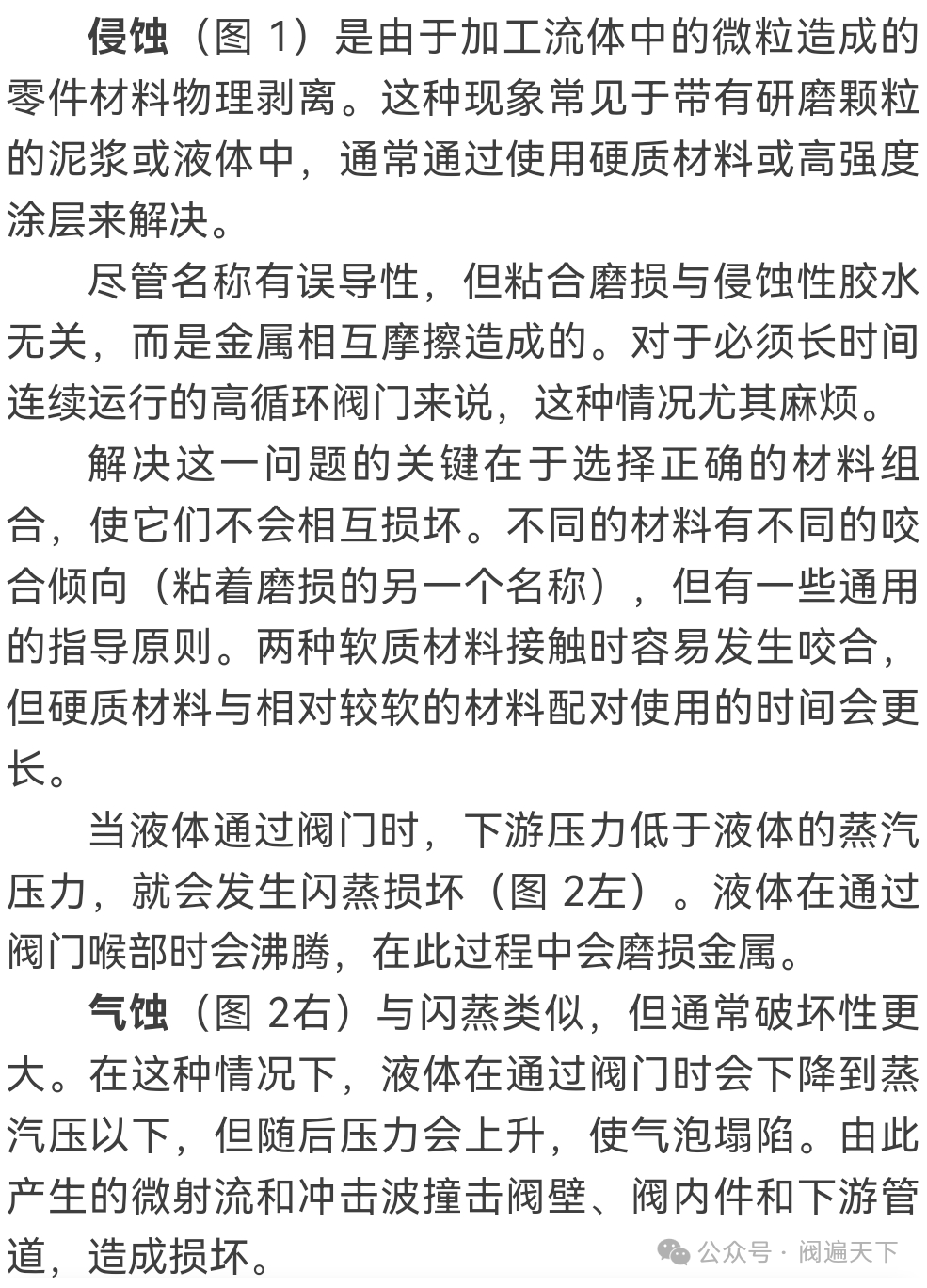
如何选择最正确的控制阀材料

发布时间:2025-01-24浏览次数:57

用户在选择阀门部件材料时,往往会面临令人眼花缭乱的选项。本文将为您揭开设计过程的神秘面纱。

阀门材料的选择好比与神话中的九头蛇作战。当你集中精力对付一个头,以为已经战胜了它,却突然发现另外两个头向你发起攻击。这个问题是多方面的,因为通常有多个不同的物理和化学过程同时在起作用。此外,每个阀门部件可能都有不同的关键性能要求。

不过,需要注意的是,导致阀门部件损坏的机制是复杂且相互关联的。尽管本讨论提供了一般性指导,并努力提高对材料选择所涉及的各种因素的认识,但每种工艺和产品仍需进行彻底审查和详细了解,以选择最佳材料。



了解挑战

第一步是材料选择过程,这也是最困难的部分。造成控制阀组件损坏的原因有很多,包括侵蚀、粘合剂磨损、闪蒸、气蚀、腐蚀、极端温度等。这些挑战中的几个往往同时发生,因此识别和了解每个问题非常重要。

图片

图1:当带有研磨颗粒的流体介质撞击到部件上时,就会发生侵蚀,例如在该阀体上,流体介质流出时,侵蚀和腐蚀的共同作用会磨损材料。

图片
图片
图2

图片

图片

图3

图片



确定目标

在确定了对手之后,确定材料选择就是主要目标。一些典型的材料特性包括强度、耐磨性、热膨胀性、耐腐蚀性和抗蠕变性。关键的材料特性差别很大,取决于所考虑的阀门部件(图 4)
图片

图 4:该图说明了每个阀门部件对关键材料性能的要求有很大不同。请注意,该图只是概括性的,可能会根据阀门设计和工艺条件而有所不同。

图片


了解材料

图片

图片

图5:本表只是众多可用材料以及每种材料所提供的各种抗腐蚀、抗磨损和抗侵蚀性的一个小样本

图片



结论

图片


免责声明:本文由Brett Hofman撰写,小狸翻译,如侵权请联系我们删除。



微信扫码微信扫码 关注我们

  • 24小时咨询热线021-51138860

  • 移动电话15221570163

 地址:上海市嘉定区金沙江西路1555弄慧创国际B区381号3楼 苏ICP备2024067431号-1 XML地图