欢迎访问盐城标耐阀门制造有限公司网站!
语言选择: ∷ 

标准|阀门壁厚检测

发布时间:2025-01-24浏览次数:117
图片

阀门壁厚的设计

图片

阀门阀体壁厚的影响因素
图片

(一)材料选择

图片

(二)使用压力

图片

(三)温度影响

图片

(四)介质性质

图片

阀门阀体壁厚的标准和规范

(一)国际标准

  1. ASME B16.34《Valves - Flanged, Threaded, and Welding End》:这是美国机械工程师协会制定的标准,在国际上具有较高的认可度。该标准对阀门的各种参数,包括壁厚、连接尺寸、压力等级等都有详细的规定。对于涉及到进出口贸易或者按照国际标准进行设计制造的阀门,需要参考此标准。

  2. BS 2767-1991《Specification for compression couplings and end connectors for use with copper and copper alloy tube》:英国标准中对于一些特定类型的阀门,如暖气阀等,规定了其最小壁厚等相关要求。该标准对于特定应用场景下的阀门壁厚设计具有指导意义。

图片

(二)国内标准

图片

  1. 适用范围:规定了球阀、蝶阀、闸阀、截止阀、止回阀、旋塞阀及隔膜阀等铁制和钢制阀门的壁厚要求。适用于公称压力PN10~PN760 的钢制阀门(公称压力 PN760 仅适用于焊接端阀门);公称尺寸不大于 DN1250 的法兰连接、对夹连接和对焊连接端钢制阀门;公称尺寸不大于 DN100 的承插焊接端和螺纹连接端钢制阀门;公称压力 PN1.0~PN25、公称尺寸不大于 DN3000 的铁制阀门。

  2. GB/T 12224-2005《钢制阀门 一般要求》:虽然不是专门针对阀门壁厚的标准,但其中包含了一些与阀门结构、尺寸等相关的要求,对于理解阀门壁厚的设计和制造有一定的参考价值。该标准在阀门的设计、材料选择、制造工艺、检验等方面都有相应的规定,这些规定会间接影响到阀门的壁厚要求

  3. 最小壁厚的确定方法

    • 查表法:钢制阀门阀体壁厚应不小于表中的规定,但该标准中 3.1.3~3.1.6、3.1.8 以及 GB/T 12224-2005 中 6.2、6.7 中规定的端部尺寸所指的情况除外。使用表时,所列数值中间的值可以用线性插入法求得。

    • 计算法:壁厚数值不能从表查得时,可通过公式计算求得。计算公式为,其中为计算壳体壁厚(单位为毫米);数值为 0.1 倍的公称压力(单位为兆帕);为阀体端部内径尺寸(按附录的规定,单位为毫米);为系数,当时,,当时,为应力系数,。不过该公式不适用于公称压力大于 PN760 的阀门。

需要注意的是,阀门的实际壁厚设计还需要考虑装配应力、阀门启闭应力、非圆形状和应力集中等因素,制造商应在计算的厚度数值上增加一定的厚度余量,以确保阀门满足强度要求。不同类型、不同材质、不同用途的阀门在具体的设计和制造过程中,可能还会遵循其他相关的标准和规范。

在石油化工、化工等行业,也有相应的行业标准来规范阀门的使用。这些标准对于保障国内工业生产的安全和稳定运行起着重要作用。企业遵循国内标准,不仅能够满足国内市场的需求,还能够提高产品的可靠性和安全性,为企业的可持续发展奠定基础。

(三)企业标准制定方案

图片

阀门阀体壁厚的设计与计算
图片

(一)设计原则

图片

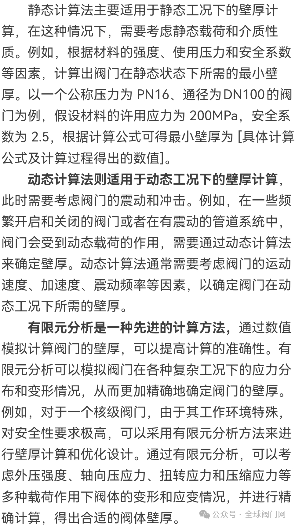
(二)计算方法

图片

(三)壁厚优化设计

图片

阀门阀体壁厚的检测方法
图片

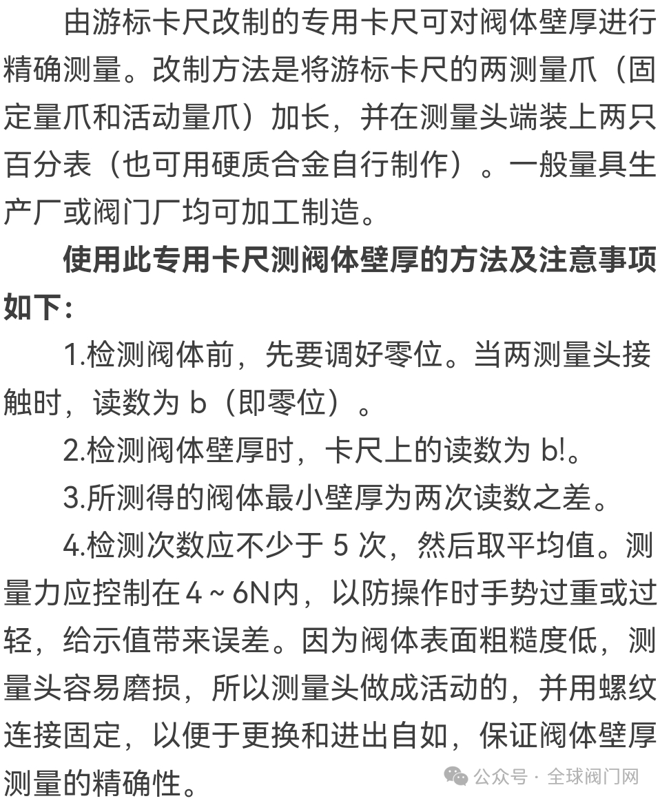
(一)专用卡尺检测

图片

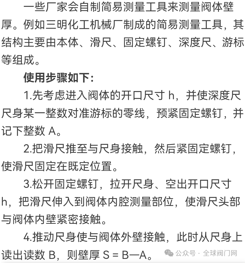
(二)简易测量工具检测

图片

图片
图片

(三)超声波测厚仪检测

图片

(四)其他检测方法

图片

检测阀门阀体壁厚的工具

(一)测厚仪和卡尺量具

图片

(二)简易测量工具

图片

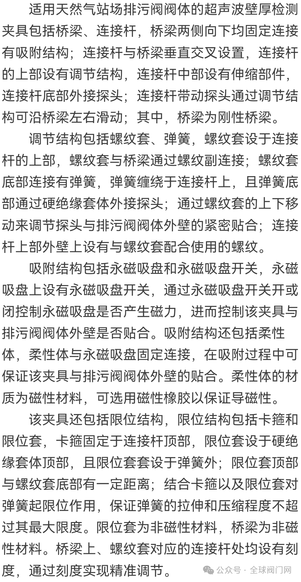
(三)超声波壁厚检测夹具

图片

工作原理是:基于现有超声波测厚仪在具体操作过程中工作人员需手持探头贴合管道进行测量,在手持探头的过程中会因为抖动或其他因素出现较大的人为误差,影响测量结果,出现较大误差,造成测量精度低且稳定性差。因此,本发明根据超声波测厚仪的使用时所出现的人为误差,设计了一种适用天然气站场排污阀阀体的超声波壁厚检测夹具,用于夹持探头,实现在操作过程中探头与阀体外壁的紧密贴合以及脱手操作后的正常使用,达到使测量结果更加精准稳定的目的,以此保证测量结果的准确性。

使用方法如下:首先,通过永磁吸盘开关控制永磁吸盘产生磁力,使夹具固定于排污阀阀体外壁上。然后,通过调节螺纹套,使弹簧压缩或拉伸,从而控制连接杆底部外接的探头与排污阀阀体外壁紧密结合。在使用过程中,可以通过桥梁上和螺纹套对应的连接杆处的刻度实现精准调节。

阀门阀体壁厚的应用

(一)在不同行业的重要性

在石油行业中,阀门起着至关重要的作用。由于石油介质通常具有高压、高腐蚀性等特点,阀门的壁厚直接影响着设备的运行稳定性和安全性。足够的壁厚能够承受石油开采、运输和加工过程中的高压,防止泄漏和爆炸事故的发生。例如,在石油管道系统中,阀门的壁厚需要根据管道的压力等级和介质特性进行精确设计,以确保管道的安全运行。同时,石油行业对阀门的密封性要求极高,合适的壁厚可以保证阀门的密封性能,减少石油泄漏对环境造成的污染。

在电力行业,阀门主要用于控制蒸汽、水等介质的流动。在火力发电厂中,高温高压的蒸汽需要通过阀门进行调节和控制。阀门的壁厚对于承受蒸汽的压力和温度至关重要。如果壁厚不足,可能会导致阀门在高温高压下变形或破裂,影响发电厂的正常运行。此外,电力行业对阀门的可靠性要求也很高,因为一旦阀门出现故障,可能会导致整个发电系统停机,造成巨大的经济损失。因此,在电力行业中,阀门的壁厚设计需要充分考虑到各种工况条件,以确保设备的安全可靠运行。

在化工行业,阀门面临着各种腐蚀性介质和复杂的化学反应环境。不同的化工工艺对阀门的要求各不相同,但共同的一点是需要有合适的壁厚来保证阀门的耐腐蚀性和耐压性能。例如,在一些强腐蚀性的化工生产过程中,阀门需要采用特殊的耐腐蚀材料,并增加壁厚以提高其耐腐蚀能力。同时,化工行业中的一些反应过程可能会产生高温高压的条件,这也要求阀门具有足够的壁厚来承受这些极端工况。

(二)发展趋势

图片

例如,采用节能型的阀门设计和制造工艺,减少阀门在运行过程中的能量损失;选择环保型的材料,降低阀门对环境的影响。此外,随着新能源领域的不断发展,如太阳能、风能等,对阀门的需求也在不断增加。这些新能源领域对阀门的壁厚设计提出了更高的要求,需要阀门具有更好的耐腐蚀性、耐压性能和可靠性,以适应新能源领域的特殊工况。

阀门阀体壁厚在不同行业中具有重要的作用,未来的发展趋势将朝着轻量化、智能化、高效化和节能环保的方向发展。阀门制造企业需要不断创新和改进阀门壁厚设计,以满足不同行业的需求,推动阀门行业的可持续发展。


免责声明:本文源自中文阀门,版权归原作者所有,如侵权请联系删除。



微信扫码微信扫码 关注我们

  • 24小时咨询热线021-51138860

  • 移动电话15221570163

 地址:上海市嘉定区金沙江西路1555弄慧创国际B区381号3楼 苏ICP备2024067431号-1 XML地图