欢迎访问盐城标耐阀门制造有限公司网站!
语言选择: ∷ 

阀门行业(2025-2031)上下游细分市场应用分析及前景预测

发布时间:2025-01-24浏览次数:63
1
阀门的定义和分类

图片

阀门的分类及特点

图片

2
全球行业发展概况

1)全球阀门行业发展概况

图片

全球阀门制造行业市场份额占比(%)

图片
图片

2)国内阀门行业发展概况

图片

3
阀门行业的产业链情况
图片

行业产业链图

图片

图片

4
行业市场规模分析

1)全球市场规模

图片

2)中国市场规模

图片

2020-2025年我国阀门制造市场规模及预测

图片
5
下游行业需求多元化,石化、电力等行业推动持续发展
阀门下游应用领域广泛,包括油气、能源、炼化、化工、钢铁等多个行业。其中,油气和能源是阀门产品应用最多的两个市场。2023年全球油气和能源领域占阀门消费量的比重分别达17%和14%。

2023年全球阀门消费量的比重情况

图片

1)石油行业:能源需求增长与技术创新驱动阀门市场

图片

2)化工行业:环保要求提升与转型升级推动阀门升级

图片

3)电力、水处理与建筑行业:阀门需求多元化发展

图片
6
行业技术的发展趋势
图片
7
影响行业发展的有利因素及不利因素
影响行业发展的有利因素及不利因素

图片

8
行业竞争格局
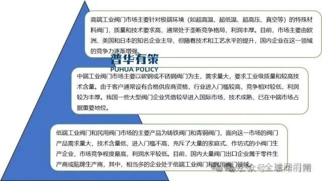
阀门市场从技术角度可以分为三个不同特点的市场层次,即低端工业阀门和民用阀门市场、中端工业阀门市场、高端工业阀门市场,不同市场层次中的竞争格局存在差异。

行业竞争格局

图片

9
阀门行业主要企业情况
1)国际市场主要企业包括TYCO(泰科)、FLOWSERVE(福斯)、FISHER(费希尔)、DRESSER(德莱赛)、KITZ(北泽)、VELAN(威兰)等公司,具体如下:

国际阀门主要企业

图片

2)国内市场主要企业包括苏州纽威阀门股份有限公司、江苏神通阀门股份有限公司、中核苏阀科技实业股份有限公司、浙江伯特利科技股份有限公司、浙江石化阀门有限公司、超达阀门集团股份等公司,具体如下:

国内阀门主要企业

图片

《2025-2031年阀门行业产业链上下游细分产品调研及前景研究预测报告》,涵盖行业全球及中国发展概况、供需数据、市场规模,产业政策/规划、相关技术、竞争格局、上游原料情况、下游主要应用市场需求规模及前景、区域结构、市场集中度、重点企业/玩家,企业占有率、行业特征、驱动因素、市场前景预测,投资策略、主要壁垒构成、相关风险等内容。同时北京普华有策信息咨询有限公司还提供市场专项调研项目、产业研究报告、产业链咨询、项目可行性研究报告、专精特新小巨人认证、市场占有率报告、十五五规划、项目后评价报告、BP商业计划书、产业图谱、产业规划、蓝白皮书、国家级制造业单项冠军企业认证、IPO募投可研、IPO工作底稿咨询等服务。


免责声明:本文源自普华有策,版权归原作者所有,如侵权请联系删除。



微信扫码微信扫码 关注我们

  • 24小时咨询热线021-51138860

  • 移动电话15221570163

 地址:上海市嘉定区金沙江西路1555弄慧创国际B区381号3楼 苏ICP备2024067431号-1 XML地图