欢迎访问盐城标耐阀门制造有限公司网站!
语言选择: ∷ 

美国关税砸向中国阀门,出口何去何从?

发布时间:2025-04-13浏览次数:55

01


国关税大棒砸向中国井口阀门!出口暴跌30%?万亿市场何去何从?

序言:美国总统特朗普2日公布的所谓“对等关税”,全面“攻击”了180多个国家和地区。在他冗长的关税清单中,甚至连一些被联合国认定为“最不发达国家”(LDCs)的弱小经济体,也未能幸免于难,高额关税将对这些经济结构单一、出口依赖度高的贫穷国家造成前所未有的剧烈冲击。

综合联合国发展政策委员会去年发布的最新会议报告,东南亚地区共有三个最不发达国家(LDCs)——全国近20%人口生活在贫困线以下的柬埔寨(关税率49%)、贫困率近20%的老挝(48%)以及刚刚经历毁灭性地震灾害的缅甸(44%),而他们统统被列入了特朗普的关税清单,且均属于关税最高一档。


01

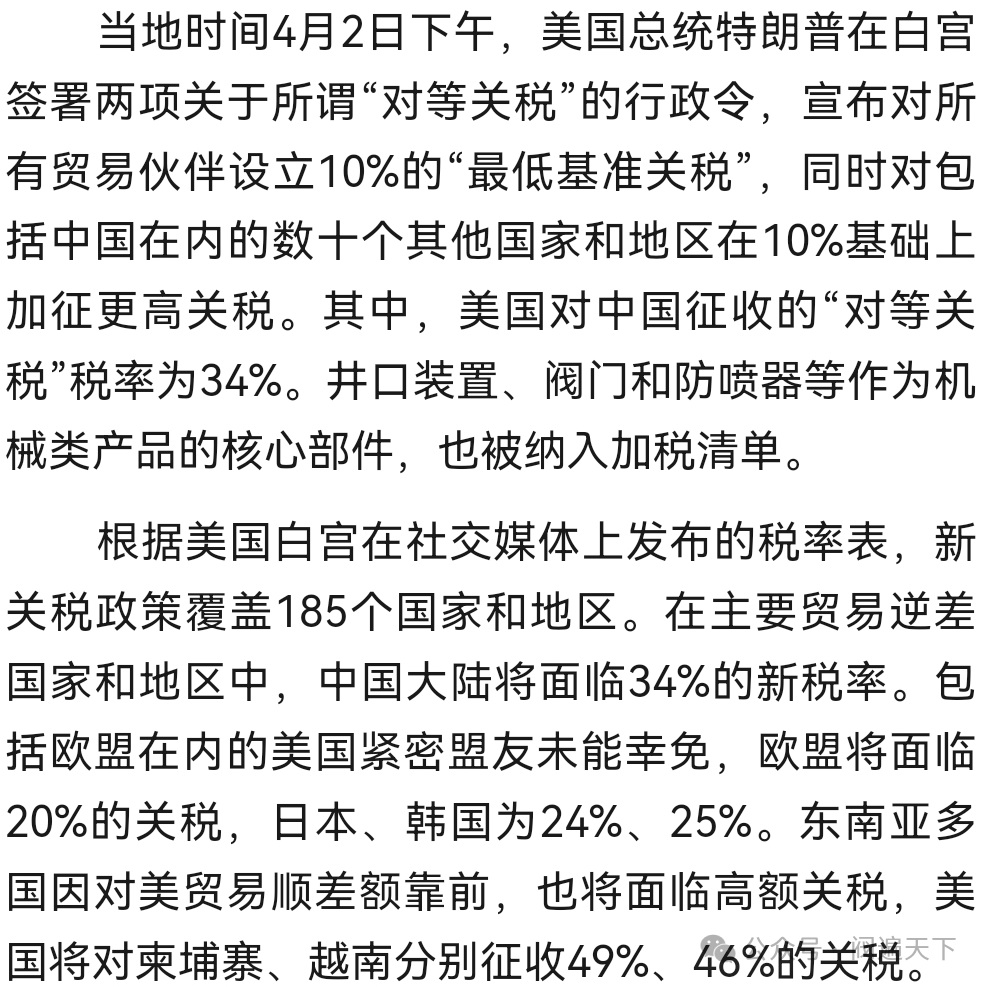
美国新关税政策:对井口行业"精准打击

图片


图片


图片

02

阀门行业现状:出口依赖高,美国是第一大市场

中国是全球阀门生产大国,2024年出口额超5247亿美元,其中美国占比18.5%,是最大单一市场。

图片
关键数据:
出口规模:中国阀门出口量常年稳居全球前十,美国市场占中国阀门出口的37.5%。
技术短板:高端阀门仍依赖进口,但中低端产品凭借性价比占据美国市场主导地位。
案例:广东某阀门企业负责人透露,美国订单占公司营收的50%,若关税落地,利润将缩水20%,部分客户已要求降价或转移采购。

03

连锁反应:从"制造车间"到"消费终端"

图片

04

突围之路:阀门企业的“生死时速”

图片

05

长期展望:危机中的“黄金机遇”

图片

06

专家观点:如何“与狼共舞”?

图片
图片

结语

关税战没有赢家,但适者生存

美国关税大棒虽猛,却难阻中国制造的升级步伐。阀门行业的阵痛期,正是淘汰落后产能、孕育巨头的关键窗口。正如国家统计局所言:“中国外贸韧性强、空间广,多元市场格局已成!” 未来十年,谁能抓住技术、市场、政策的“三驾马车”,谁就能在全球阀门市场立于不败之地!
沃尔夫斯直言:“特朗普所做的一切,就是将美国自绝于全球经济。”
图片
另外小编注意到,特朗普在其社交媒体平台“真实社交”公布的关税清单中,竟然将中国台湾地区列为“国家”,并将对台湾征收32%的对等关税。报道称,这将激怒中国大陆。稍早前,中国驻美大使谢锋在社交媒体“X”发文强调:“台湾是中国的台湾。我们将继续以最大诚意、最大努力争取和平统一,但绝不允许任何形式的‘台独’势力有任何发展空间。”(石油机械设备)
图片

(本文数据及观点综合自中国政府统计、行业报告及权威媒体,引用来源详见标注)



微信扫码微信扫码 关注我们

  • 24小时咨询热线021-51138860

  • 移动电话15221570163

 地址:上海市嘉定区金沙江西路1555弄慧创国际B区381号3楼 苏ICP备2024067431号-1 XML地图